各位考生:
2025年上半年全国大学英语四、六级考试将于6月14日(周六)进行,为营造公平、公正的考试环境和良好的考试氛围,确保考试顺利进行,现将相关事项作如下提醒:
一、考前准备
1.考生可于6月6日上午09:00起登录全国大学英语四、六级考试报名网站(http://cet-bm.neea.edu.cn),自行下载并打印本次(2025年6月)准考证。为避免考前集中下载打印导致网络拥堵,请提前下载打印。
2.学校将于6月9日(周一)—6月13日(周五)中午12:00—13:30进行四六级考试全部考场的放音测试,请考生到相应考场进行试听以熟悉语音环境,如考场收听效果不佳请及时经由学院教学办老师反馈至教务处考试中心。
3.考试当天持相应科目的准考证、有效身份证和学生证入场。缺少有效身份证或学生证的考生,请务必于开考前办理临时身份证明或学生证明,证件不齐备者不得进入考场。
4.考试当天须按规定的时间提前15分钟入场,考试开始(上午9:00,下午15:00)后,迟到考生禁止入场,按缺考处理。请牢记考试时间,合理规划安排,留足入场检查时间。

二、考试用具
1.考生只可携带必要的文具入场,如HB-2B铅笔(涂答题卡用)、黑色字迹签字笔、橡皮。
2.严禁考生将各种无线通讯工具(如手机、智能手环、智能手表等具有发送或者接收信息功能的设备)、电子存储记忆录放设备(如mp3、mp4等)以及任何书籍、笔记、报刊、草稿纸、涂改液、修正带等违规物品带入考场,一经发现,将按违规处理,成绩无效。
三、考风考纪
1.考生须携带相应科目准考证、报考时所使用的身份证件及学生证按规定时间到达准考证上指定的考场,配合监考人员完成身份核验,并按要求在考场签到表上相应位置签名。与考试无关物品须放置在指定位置。证件携带不齐全或不配合监考人员完成身份核对、签到及拒绝将与考试无关物品放置在指定位置的考生将不得进入考场,情节严重的将按违规处理。
2.考场内不得擅自相互借用文具。本次考试将继续采用标准化考场,考试全程录像监控并开启信号屏蔽器,同时使用金属探测仪等工具。
3.考试结束前考生不得提前退场。考生因特殊情况离开考场后,不能再进场续考,且必须在指定地点等候,待考试结束后方可离开。如确因身体原因须中止考试,需在巡考人员陪护下到考务办公室等候或治疗,待考试结束后方可离开。考试结束后,监考人员收齐、清点考试材料无误后考生方可退场。
4.大学英语四六级考试是全国性考试,《国家教育考试违规处理办法》(教育部令第33号)对考试违纪作弊行为有严厉的处罚规定。请所有考生考前务必认真学习以下规定,充分认识违纪、作弊行为的后果及严重危害,彻底打消侥幸心理,并避免过失性违规违纪行为。考试中自觉遵守考场纪律,诚信应考,拒绝作弊行为,考场内服从考试工作人员管理,保持良好考试秩序。对于考试违纪作弊行为,一经查实,按《国家教育考试违规处理办法》和学校有关处分规定严肃处理。
(1)《考生须知》
网址:https://resource.neea.edu.cn/project/CET/News/CandidateNotice-CET.pdf?v=232.0
(2)《普通高等学校学生管理规定》
网址:http://www.moe.gov.cn/srcsite/A02/s5911/moe_621/201511/t20151119_220038.html
(3)《国家教育考试违规处理办法》
网址:http://www.moe.gov.cn/srcsite/A02/s5911/moe_621/201201/t20120105_170438.html
(4)《中华人民共和国刑法修正案(九)》
网址:https://flk.npc.gov.cn/detail2.html?MmM5MDlmZGQ2NzhiZjE3OTAxNjc4YmY2OTBiYjA0YWI%3D
四、其他事项
1.考试过程中,考生除按要求填涂答题卡上相关内容外,还须将试题册背面条形码揭下粘贴在答题卡1指定区域,并在试题册背面指定位置填写姓名和准考证号(条形码粘贴方法具体见附件1)。考生不按规定要求填涂和作答的,错贴、漏贴、损毁条形码粘贴条的,将按违规处理,成绩无效。考试所有题目均在试题册上,第一部分作文的题目在试题册背面,全部题目均应在答题卡上作答。
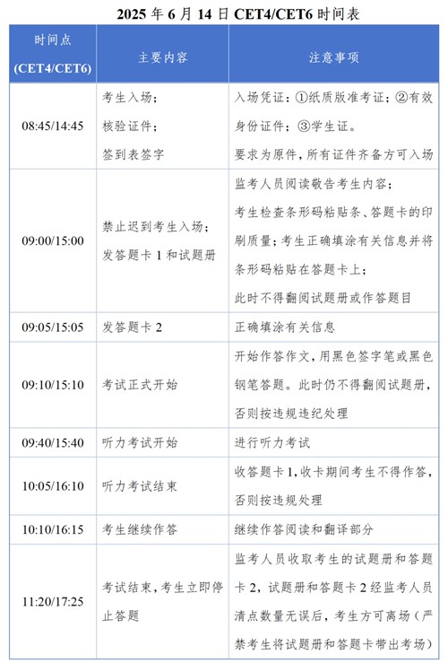
2.英语四、六级考试过程中各时间点相应注意事项见表格,请认真阅读。

3.日语四级、德语四级、俄语四级、法语四级考试于09:10开始播放听力题目,11:10收答题卡和试题册;日语六级考试于15:10开始播放听力题目,17:10收答题卡和试题册。
4.四六级考试采用“多题多卷”形式,即在同一考场内使用多套试卷随机发放给考生,通过试题册背面的条形码区别不同试卷类型,无人能预料考试内容,所谓“卖答案、传答案、高科技作弊器材”等均属诈骗行为,请考生不要上当受骗。
5.凡本次四六级考试报名成功的考生,出现无故缺考或违纪情况者将被取消下一次考试报名资格,请各位考生按时参加考试。
温馨提醒:本次大学英语四六级考试,我校考点四级考场和小语种考场均在主校区,西校区考场只进行英语六级考试,请各位考生务必看清准考证上考场所在位置。
预祝所有考生考试顺利,取得理想成绩!